集成运放电路的组装与调试(购物过套件客户,详细说明请发邮件索取) 一、实训目标 1、掌握集成运放电路的性能和测量方法。 2、掌握用运算放大器组成的比例、求和及加减混合运算的电路及其应用。 3、掌握集成运放组成的两级放大电路的结构与调试。 二、实训任务
任务一 理解集成运放电路的工作原理 运算放大器是一个具有高放大倍数的放大器,当它与外部电阻、电容等构成闭环电路后,就可以组成种类繁多的应用电路。在运算放大器线性应用中,可构成:反相比例运算、同相比例运算、反相求和运算、加减混合运算等。图4-2电路就是一个可完成上述运算功能的组合测试电路。 本电路采用的是LM358为8脚集成双运放芯片,其引脚排列级功能如图4-1所示。注意LM358所用直流电源为±12V。
图4-1 集成运放LM358引脚排列及功能

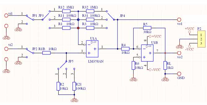
图4-2 集成运放测试电路原理图
 任务二 集成运放测试电路的元器件识别 集成运放测试电路所包含的元器件见下表,对照电路原理图对各元器件进行识别,并了解它们在电路中的作用。
任务三 集成运放测试电路的元器件的检测 在集成运放测试电路中,主要的元器件有集成运放电路、电阻器,在安装之前必须对它们进行检测,以确保元器件是好的。 任务四 集成运放测试电路的电路安装 按步骤对照4-2电路原理图进行元器件的焊接和测试 对照电路4-2原理图在电路板上焊接全部元器件。 任务五 集成运放测试电路的测量 1、反相输入电路的测量 (1)将电路连接成反相输入电路,将4-2原理图中JP1接“1”位置,JP2接“2”位置,JP3接“3”位置,JP4接“2”位置,JP5接“2”位置。按要求将原理图中的短路环连接位置在图4-3中标出。 (2)检查无误后给电路板接通±12V的直流电源。 图4-3 (3)在反相输入端(vi1)加入直流电压VI,依次将VI调到–0.8V、–0.4V、+0.4V、+0.8V,用万用表测量出每次对应的输出电压Vo1。 (4)将反相输入电路的测量数据记录在表4-1中,并与输出电压的理论估算值Vo = – (Rf ⁄ R1)VI进行对比。公式中的Rf = ,R1= 。
2、同相输入电路的测量 (1)将电路连接成同相输入电路,将4-2原理图中JP1接“2”位置,JP2接“1”位置,JP3接“3”位置,JP4接“2”位置,JP5接“2”位置。按要求将原理图中的短路环连接位置在图4-4中标出。 (2)检查无误后给电路板接通±12V的直流电源。 图4-4 (3)在同相输入端(vi2)加入直流电压VI,依次将VI调到–0.8V、–0.4V、+0.4V、+0.8V,用万用表测量出每次对应的输出电压Vo1。 (4)将同相输入电路的测量数据记录在表4-2中,并与输出电压的理论估算值Vo =[ 1+(Rf ⁄ R1)]VI进行对比。公式中的Rf = ,R1= 。 3、减法运算电路的测量 (1)将电路连接成减法运算电路,将4-2原理图中JP1接“1”位置,JP2接“1”位置,JP3接“3”位置,JP4接“3”位置,JP5接“1”位置。电路要满足R1=R2,R3=R4。按要求将原理图中的短路环连接位置在图4-5中标出。
(2)检查无误后给电路板接通±12V的直流电源。 (3)在反相输入端(vi1)加入直流电压VI1,依次将VI1调到–0.8V、+0.8V,在同相输入端(vi2)加入直流电压VI2,依次将VI2调到–0.4V、+0.4V,用万用表测量出每次对应的输出电压Vo1。 (4)将同相输入电路的测量数据记录在表4-3中,并与输出电压的理论估算值Vo =(vi2–vi1)(Rf ⁄ R1)进行对比。公式中的Rf = ,R1= 。
4、两级放大电路的测量 (1)将电路连接成两级放大电路,按4-2原理图中JP1接“1”位置,JP2接“2”位置,JP3接“3”位置,JP4接“2”位置,JP5接“2”位置。按要求将原理图中的短路环连接位置在图4-6中标出。 图4-6
(2)检查无误后给电路板接通±12V的直流电源。 (3)根据电路给出的参数,估算第一级Av1 和第二级Av2 。 在运放电路的反相输入端(vi1)由信号发生器加入一个20mV、1kHZ的交流电压vi。 (4)用示波器分别测量vi、vo1、vo的值,将测量数据记录在表4-4中,并计算出第一级、第二级和总的电压放大倍数。
任务六 此实验电路的扩展调试 1、如何将电路搭接成衰减器?
2、电路能获得的最高放大倍数是多少?
3、此电路能否完成加法运算,电路如何连接,运算公式如何?
三、实训总结 写出本次实训的收获和体会。
详细说明请点击下载
 |
集成运放电路2.pdf |
284.82KB |
点击下载 |
查看和发表评论 管理员一般会在8-48小时内回复,会删除无意义的留言以及重复留言,请保证留言标题清晰,内容明确! 1、评论不代表本站观点。 另外,即使是本站原创作品,本站也不保证内容绝对正确。 2、如果您拥有本文版权,并且不想在此处发表,请书面通知本站立即删除并且向您公开道歉! |