| 注意:访问本站需要Cookie和JavaScript支持!请设置您的浏览器! • 打开购物车 • 查看留言 • 付款方式 • 联系我们 |
![]() |
| 首页 | 电子入门 | 学单片机 | 免费资源 | 下载中心 | 商品列表 | 象棋在线 | 在线绘图 | 加盟五一 | 加入收藏 | 设为首页 |
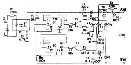
| 选择分类:当前分类——常用资料 相关联或者相类似的文章: 74系列芯片资料 (11661) 怎样安装AT51编程板的USB转串口软件?(8206) 步进电机驱动(1422) 自制大功率高效逆变模块 (1399) 部分万用表电路图集(1197) 应用资料-数字电路IC全系列名称查询表(1136) 场效应管工作原理(1125) 什么是超级电容(1061) 可调型汽车蓄电池充电器 (1031) 全新最简纯绿的绘电路图软件(1008) 标准手机锂电池充电器(978) DC6V可充电应急灯电路(970) DS1302 涓流充电时钟保持芯片的原理与应用(940) 微型停电应急灯电路图里面的二极管(929) 常用运算放大器(929) 鉴别可控硅三个极的方法(926) ++ 高精度电压监视器 ++(917) ++ 555电路速查 ++(909) RS232C接脚与对连线(908) 单片机编码、解码2262(892) 首页 前页 后页 尾页 本站推荐: | 实用单键床头灯调光器 本文介绍这种床头灯调光器只使用一只按键和一片通用集成电路,具有弱光、中光、强光三档光调控制功能,由于采用光电耦合器,安全可靠,非常实用。 1.电路工作原理 该调光控制电路如附图所示。PC是一光电耦合器,PC中光敏管在未收到光照射时处于截止状态,其发射极电位为低,按一下S按钮,PC中发光二极管中有电流流过而发光,光照射到光敏管上时由截止状态变为导通,其发射极电位由低跳变为高,这一正跳变输入IC1的CL1端。IC1、IC2是一片又D触发器,均接成双稳态触发器。将IC1的Q1端接至IC2的CL2端,使IC1、IC2构成了一个二进制计数器,即其输出端Q2、Q1为00、01、10、11二进制数。 ![]() 当电路在接通电源瞬间,由C1、R3产生的微分脉冲作用于IC1、IC2的复位端R1、R2时,Q2、Q1均为“00”,晶体管V1、V2,双向可控硅V3、V4均截止,双向触发二极管V5及双向可控硅V6截止,灯H断电不发光。当按一下S时,IC1的CL1端得一正脉冲作用,IC1翻转,Q1端为高电平(IC2不翻转),计数器为“01”,V1、V3相继导通,220V正半周经V3、RPI向电容C2充电,C2充电触发V5导通,V6亦以某一导通角导通,灯H通电发弱光。若再按一下S,IC1的CL1端又得一正脉冲作用,IC1翻转,Q1为低电平,IC2亦触发翻转,Q2为高电平,计数器为“10”,V2充电,V5导通,V6导通其导通角较V3导通时增大一些,灯H发中等光。若再按一下S、IC1的CL1又得一正脉冲,IC1翻转,Q2、Q1均为高电平,即为“11”,V1、V3与V2、V4均导通,220V正半周经V3、V4、RP1与RP2的并联电阻向C2充电,则V5、V6导通,此时V6导通角为最大,灯H发强光。若再按一下S,则IC1、IC2均翻转,计数器为“00”,V6截止,灯H关掉。适当选择RP1和RP2阻值可得到三档满意的弱、中、强光。 由于PC采用二组电源,其输出与输入在电气上是完全隔离的,所以安全性很高。220V交流电经C4降压限流、D半波整流、VD稳压、C3滤波得一稳定的12V直流电压供电路使用。由于采用电容降压方法,不怕发热可长期接入电网中使用。 2.元件选择与制作 IC1、IC2选用CMOS双D触发器CD4013。PC选用4N25光电耦合器。V1、V2选用9013型NPN硅晶体管,β>80。V3、V4选用1A/400V双向可控硅MAC94A4。V6是选用3A/400双向可控硅TLC226。V5选用ZCTS型双向触发二极管。C4选用CBB-400V型聚苯电容器。H选用220V/60W白炽灯泡。S选用小型轻触按键开磁。电源E选用2节1.5V的5号电池。RP1、RP2选用WH7型微调电位器。其余元件参数如图所标注。 调节电位器RP1使灯H发弱光,调节RP2使H发中光即可。 选自《北京电子报》作者:苏成富 1、 本站不保证以上观点正确,就算是本站原创作品,本站也不保证内容正确。 2、如果您拥有本文版权,并且不想在本站转载,请书面通知本站立即删除并且向您公开道歉! |
|
本站协议 |
版权信息 |
关于我们 |
本站地图 |
营业执照 |
发票说明 |
付款方式 |
联系方式
深圳市宝安区西乡五壹电子商行——粤ICP备16073394号-1;地址:深圳西乡河西四坊183号;邮编:518102 E-mail:51dz$163.com($改为@);Tel:(0755)27947428 工作时间:9:30-12:00和13:30-17:30和18:30-20:30,无人接听时可以再打手机13537585389 |