| 注意:访问本站需要Cookie和JavaScript支持!请设置您的浏览器! • 打开购物车 • 查看留言 • 付款方式 • 联系我们 |
![]() |
| 首页 | 电子入门 | 学单片机 | 免费资源 | 下载中心 | 商品列表 | 象棋在线 | 在线绘图 | 加盟五一 | 加入收藏 | 设为首页 |
| 选择分类:当前分类——学单片机 相关联或者相类似的文章: 面试找茬问题的笨答与妙答(879) 单片机多字节加减乘除法程序 (873) 面试结束之术(855) 最简单的矩阵键盘扫描程序(853) 单片机序言(850) 逻辑门电路总汇和识图小结(847) 含延时程序的灯光显示(847) 34.带存储功能数字温度计-DS1624技术应用 (827) STC单片机51dzQQ聊天记录选登的启示(819) 单片机应用编程技巧集锦(817) 采用AT89C2051的智能时钟(803) 24. 8X8 LED点阵显示技术(801) 价廉物美的STC 89C516RD在线仿真器(800) 51系列单片机C语言入门学习(796) *转贴*两相4线步进电机驱动时序(791) EMC资料转贴大全(791) EM78P153程序范例(788) 自制红外遥控逻辑分析器(785) [转帖]我来说说讨厌的51芯片吧(778) 简单的密码控制器(774) 首页 前页 后页 尾页 本站推荐: | 简单的密码控制器
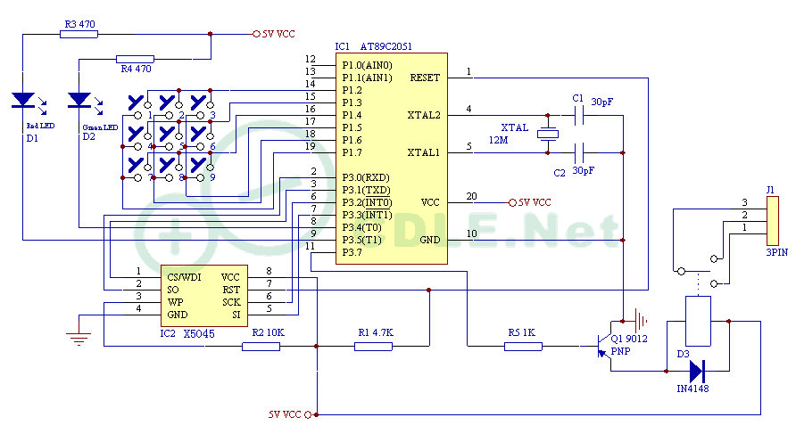
这个电路做好好久了,最久才有空把它写了个示例。很简单的小玩意儿,是用AT89C2051和X5045为主做一个密码控制器实验。使用X5045的看门狗功能可以使电路在受到干扰或特殊情况死机后,可以自动复位重启电路,使电路保持正常工作。使用X5045的数据读写功能,可以保存密码,也可以修改密码。本文附带的实例程序演示X5045的状态寄存器的读写、存储位的读写,里面的功能函数可以直接移植到别的程序中。电路上电后,红色LED亮,当按下按键时绿色LED闪亮一下,当按下"3,1,5,8,1,8",密码正确,红色LED灭,绿色LED亮,继电器打开,10秒后回到上电时的状态。当按下第一次按键后20秒内没有按下正确的键值,则会进行下一次键值输入。程序可以方便修改成可以方便更改密码的程序,也可以加入记录工作次数的程序等等,升级成更实用的程序。
1、 本站不保证以上观点正确,就算是本站原创作品,本站也不保证内容正确。 2、如果您拥有本文版权,并且不想在本站转载,请书面通知本站立即删除并且向您公开道歉! |
|
本站协议 |
版权信息 |
关于我们 |
本站地图 |
营业执照 |
发票说明 |
付款方式 |
联系方式
深圳市宝安区西乡五壹电子商行——粤ICP备16073394号-1;地址:深圳西乡河西四坊183号;邮编:518102 E-mail:51dz$163.com($改为@);Tel:(0755)27947428 工作时间:9:30-12:00和13:30-17:30和18:30-20:30,无人接听时可以再打手机13537585389 |