| 注意:访问本站需要Cookie和JavaScript支持!请设置您的浏览器! • 打开购物车 • 查看留言 • 付款方式 • 联系我们 |
![]() |
| 首页 | 电子入门 | 学单片机 | 免费资源 | 下载中心 | 商品列表 | 象棋在线 | 在线绘图 | 加盟五一 | 加入收藏 | 设为首页 |
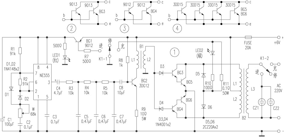
| 选择分类:当前分类——常用资料 相关联或者相类似的文章: 74系列芯片资料 (11661) 怎样安装AT51编程板的USB转串口软件?(8206) 步进电机驱动(1422) 自制大功率高效逆变模块 (1399) 部分万用表电路图集(1197) 应用资料-数字电路IC全系列名称查询表(1136) 场效应管工作原理(1125) 什么是超级电容(1061) 可调型汽车蓄电池充电器 (1031) 全新最简纯绿的绘电路图软件(1008) 标准手机锂电池充电器(978) DC6V可充电应急灯电路(970) DS1302 涓流充电时钟保持芯片的原理与应用(940) 微型停电应急灯电路图里面的二极管(929) 常用运算放大器(929) 鉴别可控硅三个极的方法(926) ++ 高精度电压监视器 ++(917) ++ 555电路速查 ++(909) RS232C接脚与对连线(908) 单片机编码、解码2262(892) 首页 前页 后页 尾页 本站推荐: | 简易家用逆变电源 简易家用逆变电源 市售的逆变电源大多采用UPS、UPK等逆变模块,输入直流电源多为12V,整体价格比较高,而且输出波形均为方波。本文介绍的逆变电源输入电源为6V,采用易购的时基电路NE555作为振荡源,输出波形是近似的正弦波,可满足电视机或白炽灯或电风扇等电器在停电时继续工作的需要。 工作原理 电路见图1。当把开关K1打向“逆变”位置时,BG1导通,由时基电路NE555及外围元件组成的无稳态多谐振荡器开始振荡,其充、放电时间常数可调节。如果选择R1=R2,则输出脉冲的占空比为50%,该多谐振荡器的振荡频率f=1.443/(R1+R2+2W)C2,图中的元件数值可使振荡频率调在50Hz,振荡脉冲由役脚输出,波形为方波,该方波经C4耦合,R3、C5积分变为三角波,这个三角波又经R4、C6,第二次积分和R5、C7第三次积分,变为近似的正弦波,通过C8耦合到BG2,由BG2放大后在B1的L2线圈上输出。当L2上端电压为正时,D4截止,D3导通,使BG4、BG6截止,BG3、BG5导通,电流由电瓶正极→B2的L1→BG5→电瓶负极;当L2上端电压为负时,D3截止,D4导通,使BG3、BG5截止,BG4、BG6导通,电流由电瓶正极→B2的L2→BG6→电瓶负极。BG5、BG6交替导通、截止,经变压器B2合成正负对称的正弦波,并由L3升压送至逆变输出插座CZ1、CZ2,供用电器使用,同时LED1(红色)亮,指示逆变状态。 元件选择和制作 本电路中元器件均为易购的常用元器件,按图中所示数值选用即可。B1用收音机输出变压器,应选用铁心大,线径粗的那一类,把原来接喇叭的这一组线圈接在L2位置,BG3、BG4分别用两只9013和9012并联组成,如图2和图3所示。BG5、 BG6均由四只3DD15并联组成,如图4所示。BG5、 BG6的散热器面积不应小于600cm2,B2逆变变压器可选用成品。整机用印刷线路板可自行设计制作。电瓶选用容量大于150Ah的电瓶。 1、 本站不保证以上观点正确,就算是本站原创作品,本站也不保证内容正确。 2、如果您拥有本文版权,并且不想在本站转载,请书面通知本站立即删除并且向您公开道歉! |
|
本站协议 |
版权信息 |
关于我们 |
本站地图 |
营业执照 |
发票说明 |
付款方式 |
联系方式
深圳市宝安区西乡五壹电子商行——粤ICP备16073394号-1;地址:深圳西乡河西四坊183号;邮编:518102 E-mail:51dz$163.com($改为@);Tel:(0755)27947428 工作时间:9:30-12:00和13:30-17:30和18:30-20:30,无人接听时可以再打手机13537585389 |