注意:访问本站需要Cookie和JavaScript支持!请设置您的浏览器! 打开购物车 查看留言付款方式联系我们
初中电子 单片机教材一 单片机教材二
搜索上次看见的商品或文章:
商品名、介绍 文章名、内容
首页 电子入门 学单片机 免费资源 下载中心 商品列表 象棋在线 在线绘图 加盟五一 加入收藏 设为首页
本站推荐:
电子驱蚊器
文章长度[1039] 加入时间[2007/1/4] 更新时间[2026/3/27 16:30:29] 级别[0] [评论] [收藏]

作者:未知 来源:网络

  工作原理
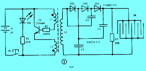
  电蚊拍的电路如图1所示,它主要由高频振荡电路、三倍压整流电路和高压电击网DW三部分组成。

  当按下电源开关SB时,由三极管VT和变压器T构成的高频振荡器通电工作,把3V直流电变成18kHz左右的高频交流电,经T升压到约500V(L3两端实测),再经二极管VD2~VD4、电容器C1~C3三倍压整流升高到1500V左右,加到蚊拍的金属网DW上。当蚊蝇触及金属网丝时,虫体造成电网短路,即会被电流、电弧杀灼或击晕、击毙。
  电路中,发光二极管VD1和限流电阻器R1构成指示灯电路,用来指示电路通断状态及显示电池电能的耗损情况。
  元器件选择
  晶体管VT选用2N5609型硅NPN中功率三极管,亦可用8050、9013型等常用三极管代替。VD1用φ3mm红色发光二极管,VD2~VD4用1N4007型硅整流二极管。
  R1~R3均用RTX-1/8W型碳膜电阻器。C1~C3一律用CL11-630V型涤纶电容器,SB用6mm×6mm立式微型轻触开关。G用5号干电池两节串联(配塑料电池架)而成,电压3V。
  高频变压器T须自制:选用2E19型铁氧体磁芯及配套塑料骨架,L1用φ0.22mm漆包线绕22匝,L2用同号线绕8匝,L3用φ0.08mm漆包线绕1400匝左右。注意图中黑点为同名端,头尾顺序绕,绕组间垫一、二层薄绝缘纸。

1、 本站不保证以上观点正确,就算是本站原创作品,本站也不保证内容正确。
2、如果您拥有本文版权,并且不想在本站转载,请书面通知本站立即删除并且向您公开道歉! 以上可能是本站收集或者转载的文章,本站可能没有文章中的元件或产品,如果您需要类似的商品请 点这里查看商品列表!
本站协议 | 版权信息 |  关于我们 |  本站地图 |  营业执照 |  发票说明 |  付款方式 |  联系方式
深圳市宝安区西乡五壹电子商行——粤ICP备16073394号-1;地址:深圳西乡河西四坊183号;邮编:518102
E-mail:51dz$163.com($改为@);Tel:(0755)27947428
工作时间:9:30-12:00和13:30-17:30和18:30-20:30,无人接听时可以再打手机13537585389