| 注意:访问本站需要Cookie和JavaScript支持!请设置您的浏览器! • 打开购物车 • 查看留言 • 付款方式 • 联系我们 |
![]() |
| 首页 | 电子入门 | 学单片机 | 免费资源 | 下载中心 | 商品列表 | 象棋在线 | 在线绘图 | 加盟五一 | 加入收藏 | 设为首页 |
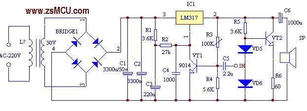
| 选择分类:当前分类——电子制作 相关联或者相类似的文章: 发光二极管用什么材料(916) 检查检查方法(916) 克丽奥佩特拉之死(916) 军训报数(916) 正偏、反偏(916) 常用NMEA-0183语句字段定义解释(915) 电子基础知识——晶体二极管(911) *队列不齐(911) 信一半(910) ++ 555电路速查 ++(909) 向五一电子贵宾、会员致敬以及未来展望(908) RS232C接脚与对连线(908) 关于“D40”最早的文章(907) ++ 户内低压线缆的选择 ++(903) 怎样快速自学电子技术(903) 名词解析(903) 阻抗匹配(902) 贴贴纸使电池“增寿”?日本专利可疑(图)(901) 什么是发光二极管?(900) 今夜,自制“温暧鼠标”(900) 首页 前页 后页 尾页 本站推荐: | 用三端稳压LM317制作的甲类功放
1、 本站不保证以上观点正确,就算是本站原创作品,本站也不保证内容正确。 2、如果您拥有本文版权,并且不想在本站转载,请书面通知本站立即删除并且向您公开道歉! |
|
本站协议 |
版权信息 |
关于我们 |
本站地图 |
营业执照 |
发票说明 |
付款方式 |
联系方式
深圳市宝安区西乡五壹电子商行——粤ICP备16073394号-1;地址:深圳西乡河西四坊183号;邮编:518102 E-mail:51dz$163.com($改为@);Tel:(0755)27947428 工作时间:9:30-12:00和13:30-17:30和18:30-20:30,无人接听时可以再打手机13537585389 |