选择分类:当前分类——当前分类
本站推荐:
给交流数字钟加装自动调时电路
文章长度[1934] 加入时间[2006/7/1] 更新时间[2026/5/11 18:33:59] 级别[3] [评论] [收藏]



2002年,第50期,类别:电子产品与器件


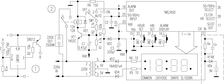
    自1985年以来,《电子报》曾先后有多篇文章对LED交流数字电子钟进行论述,都认为该类钟具有美观清晰、不用上弦、便于夜间观察和价格低廉的优点;其最大缺点是走时快、误差大、无向后调时功能。以后又有作者著文为该类钟加装带晶振的标准频率源。如《电子报》2000年第41期《带60Hz频率源的LED数字钟》一文,所述方法较好地克服了此类钟走时误差大的缺点。但此法加装工作量大,实施操作比较麻烦。为此,笔者设计了一个简易附加电路(原理电路见图1),仅用五只元件即可克服每日误差。现将此电路及加装方法介绍于后,对此类钟有兴趣的读者不妨一试。
    因为LED数字钟的走时精度决定于电网频率的精度,目前国内电网已大范围联网,其频率波动很小,所以,凡用电网工频交流电作频率源的电子钟其日误差量也是相对稳定的。笔者邮购的E型LED时控钟(原理图见图2)在四川内江地区较长时间的测试,其日误差约为70秒,且多为正误差,即每天快70秒。图1电路的作用就是让加装此电路的钟每天少走一定的时间,如少走70秒,用以抵消该钟的日误差。在图1中,由时基电路LM555和电容C、电阻R1组成延时电路,将三极管S9012作为控制开关使用。附加电路一共引出“+”、“-”、“A”、“B”四根连线,分别接到钟电路直流电源的“+”、“-”和“定时输出”、“50Hz输入”(对应于TMS3450集成电路的{15}、{20}、{16}、{25}脚)的四个端点上。平时“A”端为低电平,时基电路{2}、{6}脚通过电阻R1接电源负为低电平,{3}脚输出高电平,使三极管S9012的e、b极同为高电平,e、c极开路,50Hz信号正常进入钟电路进行分频,时钟正常走时;当每天一次的定时时刻(如果使用者未专门预置定时时间,此钟通电就会自动预置于中午12:00)到来时,时钟电路{16}脚(即“A”点)电平由低变高,给电容器C充电,LM555的{2}、{6}脚变为高电平,{3}脚变为低电平,S9012三极管ec极导通,50Hz交流信号源被短路,钟电路没信号分频,停止走时,屏显缺笔划。待电容C两端电压充到大于电源电压的三分之二(即电阻R1上的电压小于电源的三分之一)时,时基电路翻转,{3}脚电平由低变高,三极管由导通变截止,50Hz信号继续输入时钟电路,时钟恢复正常走时。改变电阻R1的数值,即改变了三极管的导通时间,也就是改变了时钟停走的时间,如果调整电阻R1值,使时钟停走时间接近或等于该钟原来每天多走的时间,可使该钟的日误差减到最小甚至为零,以达到自动调时的目的。
    元件选择。 时基电路可为各种型号的555型,电容C为100μF16V电解电容,用钽电解将更稳定,电阻R1宜用金膜电阻,其值可根据时钟的误差值来挑选,也可用一只300kΩ固定电阻再串接一只1MΩ电位器代替图中R1,以便于调整。

                                                                       四川  何伦昌



1、 本站不保证以上观点正确,就算是本站原创作品,本站也不保证内容正确。
2、如果您拥有本文版权,并且不想在本站转载,请书面通知本站立即删除并且向您公开道歉! 以上可能是本站收集或者转载的文章,本站可能没有文章中的元件或产品,如果您需要类似的商品请 点这里查看商品列表!