注意:访问本站需要Cookie和JavaScript支持!请设置您的浏览器! 打开购物车 查看留言付款方式联系我们
初中电子 单片机教材一 单片机教材二
搜索上次看见的商品或文章:
商品名、介绍 文章名、内容
首页 电子入门 学单片机 免费资源 下载中心 商品列表 象棋在线 在线绘图 加盟五一 加入收藏 设为首页
本站推荐:
简单实用的遥控开关
文章长度[1401] 加入时间[2006/7/1] 更新时间[2026/5/19 21:53:31] 级别[3] [评论] [收藏]

2003年,第7期,类别:电子制作


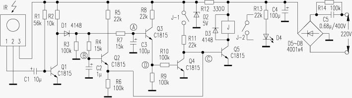
    本遥控开关仅用了5只三极管,整个电路可装在尺寸仅40mm×50mm的电路板上,能对各种电器进行遥控开/关操作,电路见附图。所使用的遥控发射器是普通家电遥控器。接收控制电路只要按图正确焊接,无须调试即可成功。
    IR为红外线遥控接收头,未接收到红外线信号时,①脚输出高电平,接收到红外线信号时,①脚输出一连串低电平脉冲。R4、C2与R7、C3组成两个积分电路,Q4、Q5、J组成继电器控制电路,C5、D5~D8组成交流降压整流电路。平时待机或上电后的初始状态是:Q1导通,Q2截止,Q5截止,继电器J不工作。
    遥控开机过程,短按遥控器按钮(小于0.5秒),在这较短的时间内,因C3容量远大于C2,故B点电位很快升到高电位(约1V左右),而A点电位上升不到0.6V,因此Q3不能导通,只有Q2导通,这样,C点为高电位,Q5导通,继电器J动作,其接点J-1、J-2同时吸合,J-2接通电器电源。这时即使IR不再收到信号,因电源经R11向Q5提供偏置,故Q5保持导通,J仍继续吸合,达到短按遥控钮实现开机的目的。
    遥控关机过程:长按遥控器按钮(3秒以上)时,IR输出低电平脉冲使Q1输出高电平脉冲,经D1整流后送至A点、B点进行积分处理,最终使A点电位大于1V(实测为1.3V左右),Q3导通,D点为高电平,Q4导通,C点为低电平,致使Q5截止,J释放,J-1、J-2断开,达到长按遥控钮实现关机的目的。松开遥控钮后,IR不再收到红外线信号,C2、C3放电,Q2、Q3截止,电路又进入等待状态。只有再次短按遥控器按钮,电路才会重新动作,重复遥控开机的过程。

                                                                           广东  黄锋



1、 本站不保证以上观点正确,就算是本站原创作品,本站也不保证内容正确。
2、如果您拥有本文版权,并且不想在本站转载,请书面通知本站立即删除并且向您公开道歉! 以上可能是本站收集或者转载的文章,本站可能没有文章中的元件或产品,如果您需要类似的商品请 点这里查看商品列表!
本站协议 | 版权信息 |  关于我们 |  本站地图 |  营业执照 |  发票说明 |  付款方式 |  联系方式
深圳市宝安区西乡五壹电子商行——粤ICP备16073394号-1;地址:深圳西乡河西四坊183号;邮编:518102
E-mail:51dz$163.com($改为@);Tel:(0755)27947428
工作时间:9:30-12:00和13:30-17:30和18:30-20:30,无人接听时可以再打手机13537585389